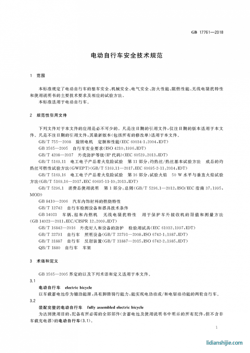
電動自行車安全技術規范
核心提示:根據國家標準管理程序,工業和信息化部組織修訂的(GB 17761-2018)《電動自行車安全技術規范》強制性國家標準(以下簡稱《技術規范》),由國家市場監督管理總局、國家標準化管理委員會《中華(參數|圖片)人民共和國國家標準公告(2018年第7號)》批準發布,自2019年4月15日正式實施。
根據國家標準管理程序,工業和信息化部組織修訂的(GB 17761-2018)《電動自行車安全技術規范》強制性國家標準(以下簡稱《技術規范》),由國家市場監督管理總局、國家標準化管理委員會《中華人民共和國國家標準公告(2018年第7號)》批準發布,自2019年4月15日正式實施。
附:GB 17761-2018)《電動自行車安全技術規范》強制性國家標準:


















更多>同類鋰電技術


